Guía de Diagramas de Flujo para SO: Liberar Espacio y Particiones

Guía de Diagramas de Flujo para SO: Liberar Espacio y Particiones - Document Preview

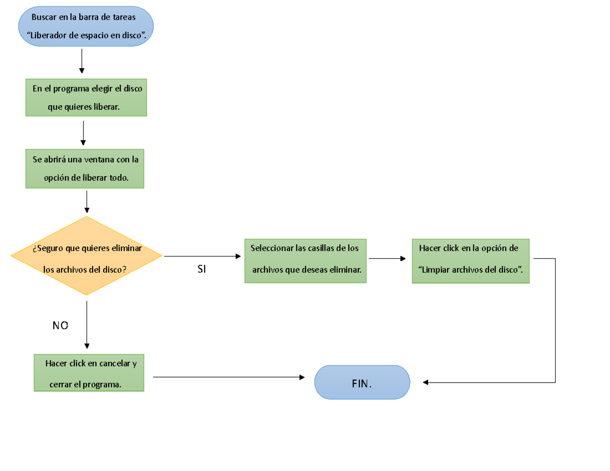
Buscar en la barra de tareas “Liberador de espacio en disco”. En el programa elegir el disco que quieres liberar.

Document Information

  • Document Title: Guía de Diagramas de Flujo para SO: Liberar Espacio y Particiones
  • Source Platform: Studocu.net
  • PDF Availability: Direct link not detected; placeholder PDF will be provided
  • Document Type: Academic Document / Study Material

Important Notice

Please ensure you have the legal right to download and use this document. Respect copyright laws and use downloaded materials responsibly for educational purposes only. DownStudocu is not affiliated with Studocu.net.